{{ $t('FEZ001') }} 楊妃婷
{{ $t('FEZ002') }} 教務處資訊組|
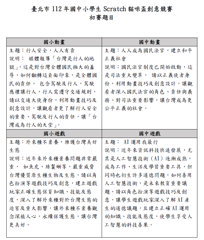
請有意報名112年臺北市Scratch貓咪盃創意競賽的同學留意以下訊息,其餘細節,請參考附檔中的實施計畫 :
1. 競賽皆採小組合作模式,每隊皆須 2 人參加,隊伍不得跨學層或跨校組隊。
2. 比賽項目分別為「動畫短片」及「互動遊戲」競賽組。
3. 「動畫短片」競賽組每校至多受理 6 隊報名。
4. 「互動遊戲」競賽組每校至多受理 6 隊 報名。
5. 有意報名的學生,請儘早找教務處資訊組楊老師了解初賽作品細節。
6. 校內初賽作品請於10/2(一)16:00前繳交至教務處。
7. 參賽有隊伍數的限制(各6隊),若未於期限前繳件,非常抱歉將無法收件。
8. 若繳交初賽作品的隊伍數大於 6 隊,將招集校內資訊教師進行評選。

{{ $t('FEZ012') }}
{{ $t('FEZ003') }} Invalid date
{{ $t('FEZ014') }} Invalid date|
{{ $t('FEZ004') }} 2023-09-23|
{{ $t('FEZ005') }} 370|